Recent Images


Coloc2 Imagej Plugin Download

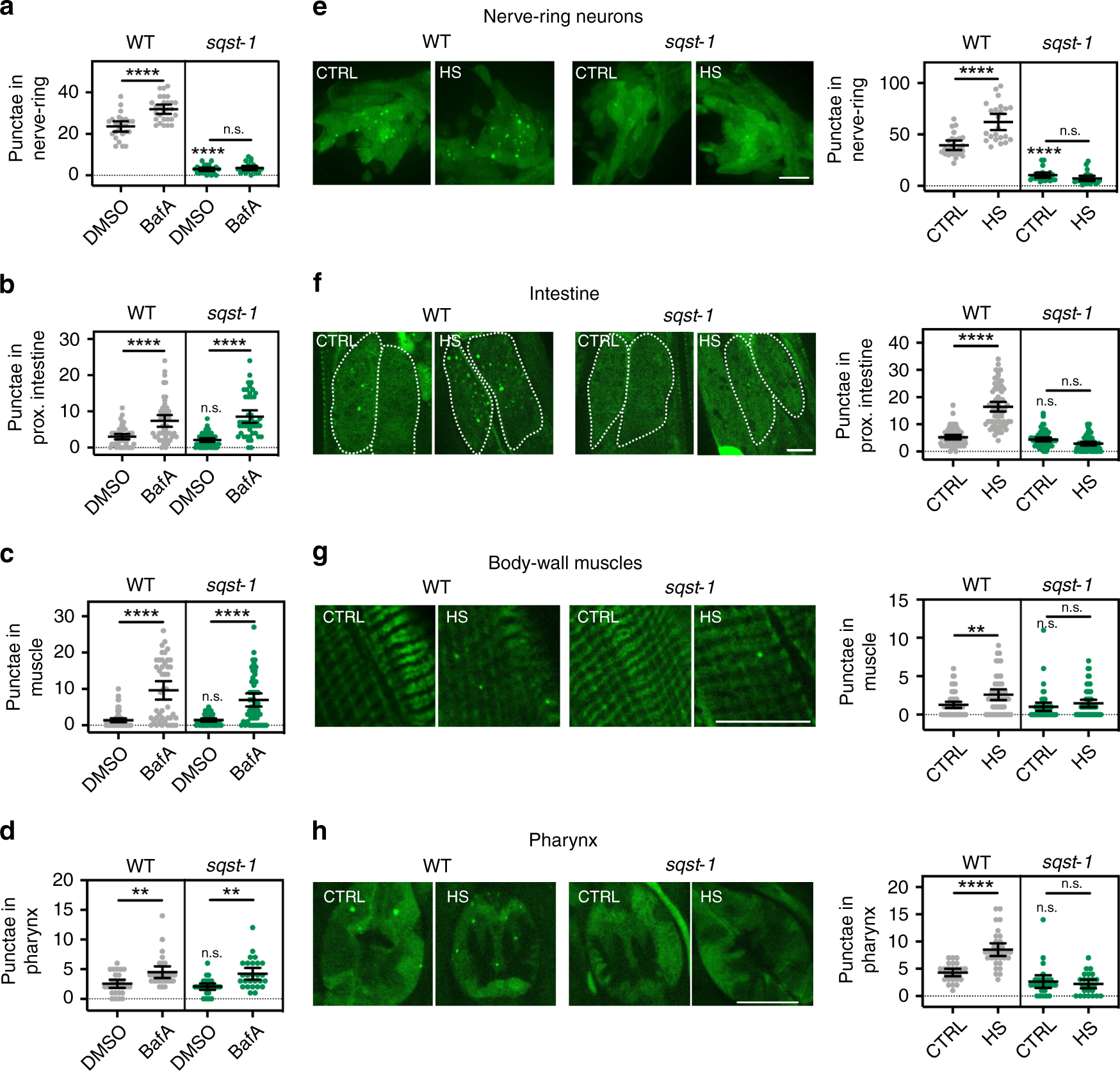
The Autophagy Receptor P62sqst 1 Promotes Proteostasis And
The Autophagy Receptor P62sqst 1 Promotes Proteostasis And

Quantitating The Cell Turning Images Into Numbers With Imagej
Quantitating The Cell Turning Images Into Numbers With Imagej

Exploratory Investigation Of The Spatial Relationships Of
Exploratory Investigation Of The Spatial Relationships Of

Exploratory Investigation Of The Spatial Relationships Of

Fluorescence Colocalization Analysis Combining Pixel
Fluorescence Colocalization Analysis Combining Pixel

Colocalization Analysis Imagej
Colocalization Analysis Imagej

The Hvem Btla Axis Restrains T Cell Help To Germinal Center
The Hvem Btla Axis Restrains T Cell Help To Germinal Center

Colocalizr An Open Source Application For Cell Based High
Colocalizr An Open Source Application For Cell Based High

Image Processing With Imagej Second Edition Book
Image Processing With Imagej Second Edition Book

Colocalization
Colocalization

Quantitating The Cell Turning Images Into Numbers With
Quantitating The Cell Turning Images Into Numbers With

Problem In Coloc2 Usage Issues Imagesc Forum
Problem In Coloc2 Usage Issues Imagesc Forum

Multiple Dynamin Family Members Collaborate To Drive
Multiple Dynamin Family Members Collaborate To Drive

Colocalizr An Open Source Application For Cell Based High
Colocalizr An Open Source Application For Cell Based High

Who Can Share Me The Complete Analyzing Methods For Imagej
Who Can Share Me The Complete Analyzing Methods For Imagej

Colocalizr An Open Source Application For Cell Based High
Colocalizr An Open Source Application For Cell Based High

The Hvem Btla Axis Restrains T Cell Help To Germinal Center
The Hvem Btla Axis Restrains T Cell Help To Germinal Center

Quantitating The Cell Turning Images Into Numbers With Imagej
Quantitating The Cell Turning Images Into Numbers With Imagej

Colocalization Analysis Using Coloc2 Help Image Analysis
Colocalization Analysis Using Coloc2 Help Image Analysis

A Novel Ex Vivo Method For Visualizing Live Cell Calcium
A Novel Ex Vivo Method For Visualizing Live Cell Calcium

An Alternative Membrane Topology Permits Lipid Droplet
An Alternative Membrane Topology Permits Lipid Droplet

Colocalization Analysis Using Coloc2 In Fijiimagej Issue
Colocalization Analysis Using Coloc2 In Fijiimagej Issue

Vps8 Overexpression Inhibits Hops Dependent Trafficking
Vps8 Overexpression Inhibits Hops Dependent Trafficking